中国·威尼斯-www.9499.com|登录入口T-Bag 中国·威尼斯-www.9499.com|登录入口T-Bag
快速通道

您现在的位置: 学院首页» 学院新闻» 威尼斯9499登录入口林木病虫害绿色防控技术研究团队在花椒病害研究上取得系列进展

威尼斯9499登录入口林木病虫害绿色防控技术研究团队在花椒病害研究上取得系列进展

作者:李培琴        发布日期:2024-05-30     

     

花椒作为我国重要的经济和生态型树种,病害的发生严重制约了花椒产业的发展。近期,学院林木病虫害绿色防控技术研究团队在《International Journal of Biological Macromolecules》、《BMC Genomics》、《Plant Disease》上发表了花椒病害研究中取得的新进展。团队研究生阮钊、焦家卉、杨霞为第一作者,李培琴副教授和唐光辉教授为通讯作者或共同通讯作者。

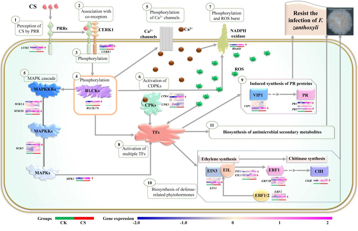
以“Exogenous priming of chitosan induces resistance in Chinese prickly ash against stem canker caused by Fusarium zanthoxyli”为题的研究结果发现外源壳聚糖(CS)能诱导花椒抵抗干腐病菌的侵染,CS可激活花椒先天免疫反应关键指标,促进活性氧的迅速释放,阐明了CS诱导花椒抗病性相关基因的表达调控网络,鉴定了参与CS在诱导花椒抗病性中的WRKY转录因子,明确了多个参与CS诱导抗病反应的关键基因的表达模式,相关基因的上调表达促进了防御酶活性的增强及抗病相关次生代谢产物的积累。研究结果为CS在林木病害系统中诱导抗性功能的利用奠定基础。

壳聚糖诱导花椒抗病性反应的调控网络

以“Genome sequencing and comparative genomics reveal insights into pathogenicity and evolution of Fusarium zanthoxyli, the causal agent of stem canker in prickly ash”为题的研究,结合基因组二代和三代测序技术,获得了花椒干腐病菌F. zanthoxyli的高质量基因组,其大小为43.39 Mb,预测到11,316个蛋白编码基因并对其功能进行了注释;基于F. zanthoxyli全基因组,预测了与F. zanthoxyli致病相关的基因,包括495 个CAZymes合成相关基因、217个效应蛋白基因、156个CYP450s基因和202个次生代谢毒素合成相关基因;通过比较基因组学,明确了Fusarium的系统进化时间,其在141.1~88.4 MYA从Colletotrichum中分化而来,且确定了F. zanthoxyli在物种进化过程中的分化时间为34.6~26.9 MYA,阐明了F. zanthoxyli与4种重要镰刀菌在进化过程中受到的选择压力,揭示了F. zanthoxyli在进化过程中的基因扩展与收缩事件,分析了F. zanthoxyli的特有基因及扩展基因的功能结构域。该研究为F. zanthoxyli分子致病机制的深入解析奠定了遗传基础,为深入研究花椒与F. zanthoxyli互作的分子机制奠定了基础。

花椒干腐病菌的基因组特征、致病相关因子及系统进化分析

以“First report of Colletotrichum fructicola causing fruit anthracnose on Chinese prickly ash (Zanthoxylum bungeanum) in China”为题的研究,系统开展了花椒炭疽病菌的鉴定,结合病原物的分离培养、Koch’s法则验证、形态学和分子生物学鉴定技术,将引起花椒炭疽病的病原鉴定为果生炭疽菌Colletotrichum fructicola,揭示了花椒为果生炭疽菌的新寄主,纠正了由胶孢炭疽菌C. gloeosporioides引起花椒炭疽病的观点,能为花椒炭疽病的有效防控提供指导依据。

上述研究得到了陕西省重点研发计划(2022NY-130;2023-YBNY-057)及陕西省林业科技创新重点专项(SXLK2023-02-40)等项目的资助。

原文链接:

1. https://www.sciencedirect.com/science/article/pii/S014181302306018X

2. https://bmcgenomics.biomedcentral.com/articles/10.1186/s12864-024-10424-w

3. https://apsjournals.apsnet.org/doi/full/10.1094/PDIS-10-23-2125-PDN

编辑:马松涛     终审:黄建

CopyRight 2021  版权所有  中国·威尼斯-www.9499.com|登录入口T-Bag      地址:陕西省杨凌区邰城路3号    邮编:712100    电话:029-87082230    传真:029-87082216    主管领导:李谱华    管理员:杨士同    技术支持:绿道软件